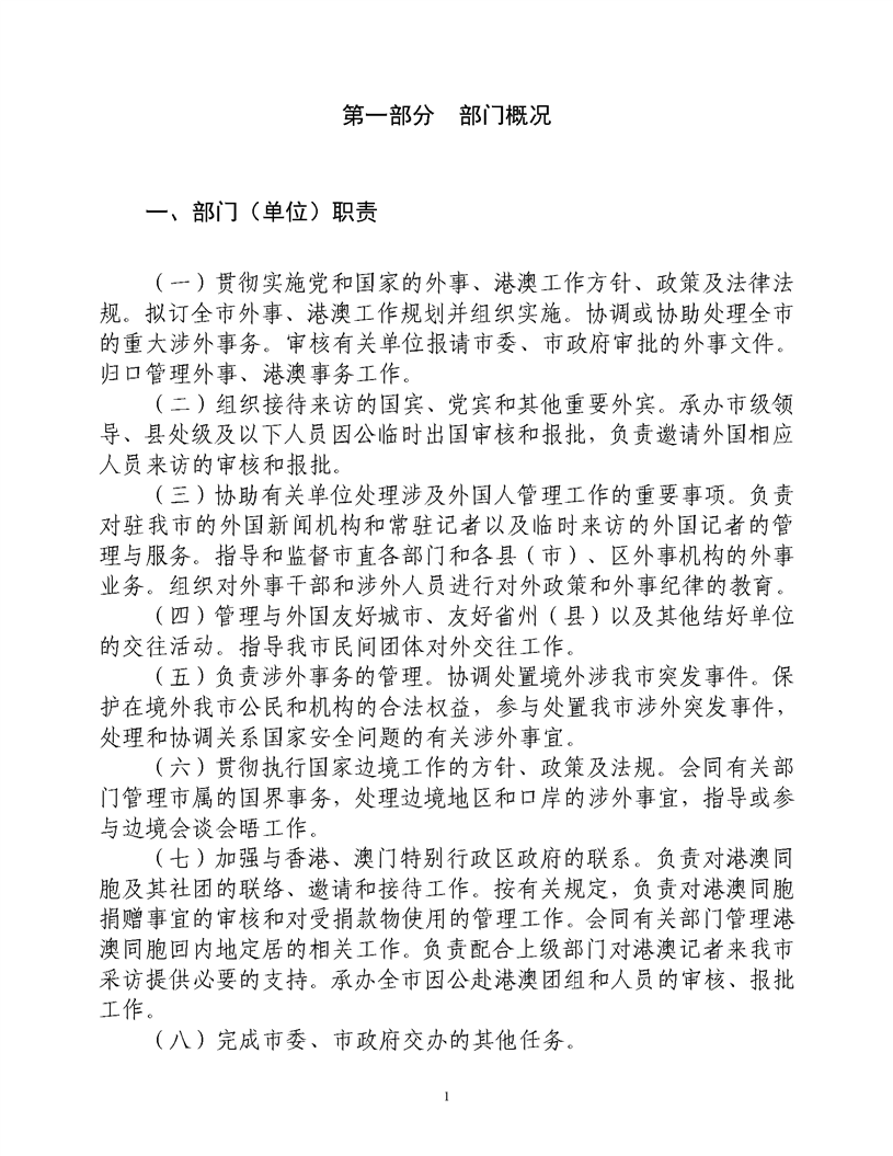
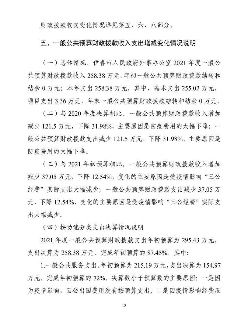
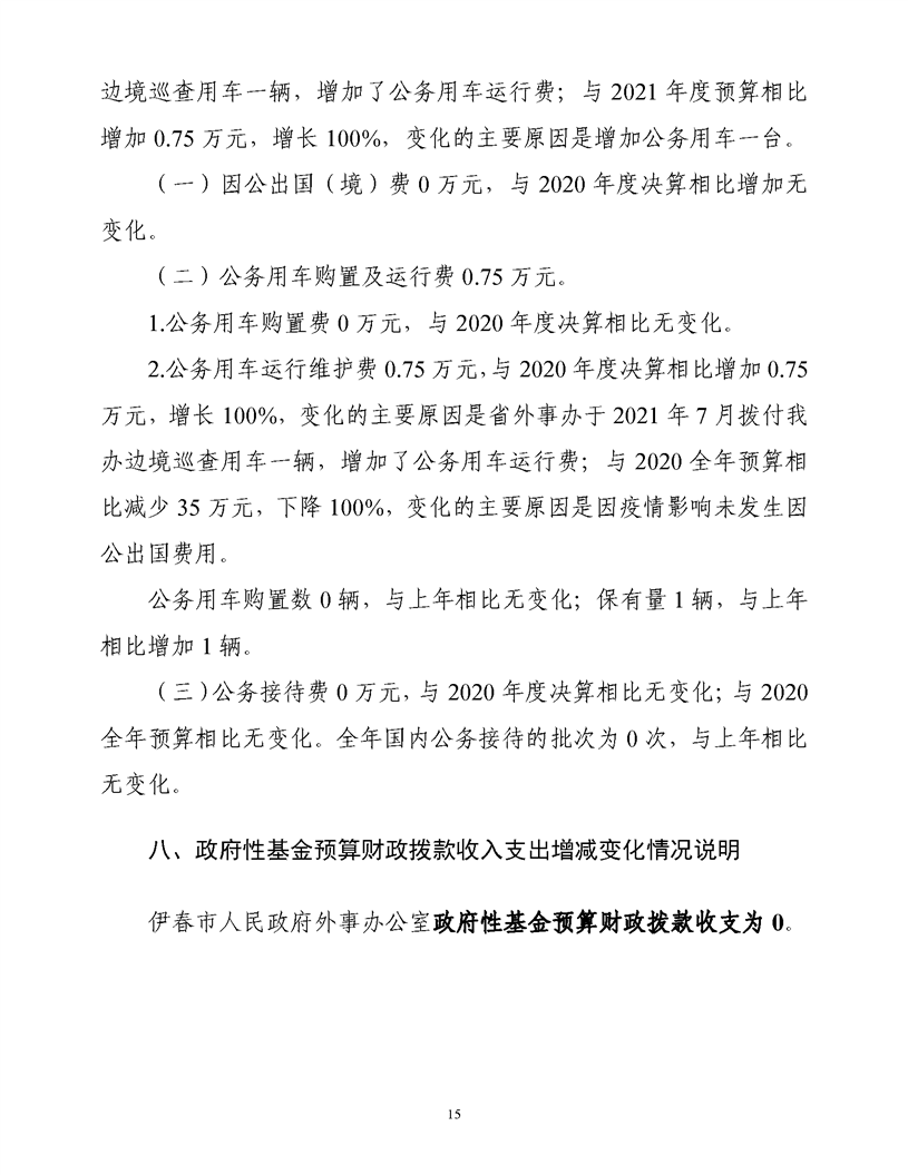
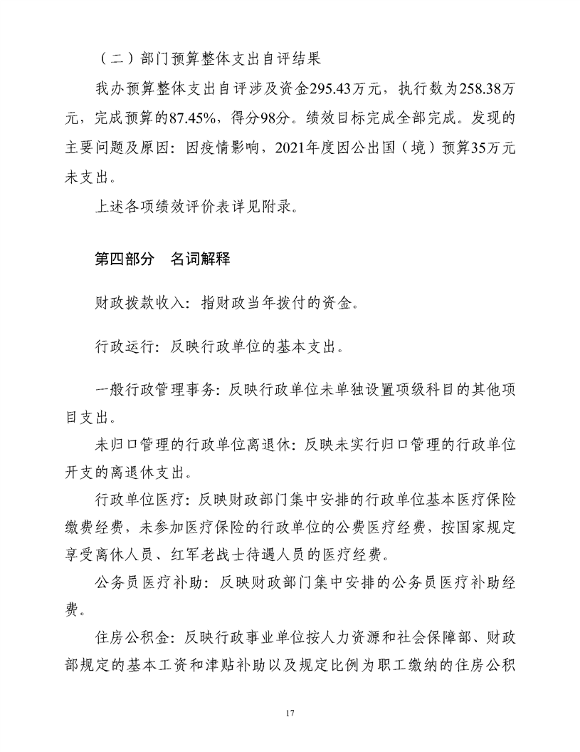
-

政 策
-

政府信息
公开指南 -

政府信息
公开制度 -

法定主动
公开内容 -

政府信息
公开年报 -

政策解读
-

依申请
公开 -

县(市)区
平台链接
365提款_365bet官方_365直播网网络电视台下载人民政府外事办公室2021年决算公开
发布日期:2022-09-27 来源: 市外事办

























政 策

政府信息
公开指南

政府信息
公开制度

法定主动
公开内容

政府信息
公开年报

政策解读

依申请
公开

县(市)区
平台链接
























主 办:365提款_365bet官方_365直播网网络电视台下载人民政府
联系电话:0458-3878882
网站举报电话:0458-3878882
访 问 量:
承 办:365提款_365bet官方_365直播网网络电视台下载人民政府办公室
中文域名:365提款_365bet官方_365直播网网络电视台下载人民政府.政务.cn
网站标识码:2307000004
网站举报邮箱:ycswangzhan@126.com
黑公网安备 23070202000001号

